**This is an old revision of the document!**
Elektronischer Speicher
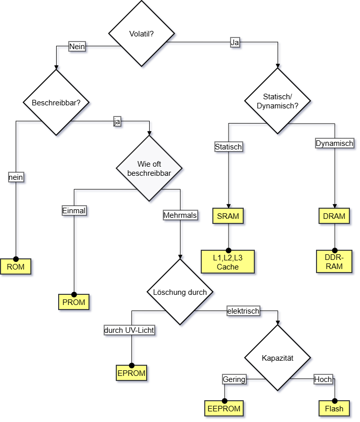
ROM
- Nicht-flüchtiger Speicher, der Daten ohne Strom behält.
- Daten werden bei der Herstellung geschrieben.
- Nachträgliche Änderungen sind nicht möglich.
PROM
- Eine einmal programmierbare Variante von ROM.
- Kann vom Benutzer einmalig beschrieben werden.
- Nach dem Programmieren nicht mehr änderbar.
EPROM
- Lösch- und wiederprogrammierbarer Speicher.
- Löschen erfolgt durch UV-Licht.
- Erfordert spezielle Geräte zum Löschen und Programmieren.
EEPROM
- Elektrisch lösch- und programmierbarer Speicher.
- Muss nicht aus dem Computer entfernt werden.
- Bequemer als EPROM, da Programmierung direkt im System möglich ist.
Flash
- Eine spezielle Form von EEPROM.
- Wird in Blöcken gelöscht und neu beschrieben.
- Nicht-flüchtig und häufig in USB-Sticks, SSDs und Speicherkarten eingesetzt.
SRAM
- Flüchtiger Speicher, der Daten nur mit Strom hält.
- Sehr schnell, aber teuer.
- Wird typischerweise als Cache-Speicher verwendet.
DRAM
- Flüchtiger Speicher und typischer Hauptspeicher in Computern.
- Muss regelmäßig aufgefrischt werden.
- Langsamer, aber günstiger als SRAM.
